2025-08-21 16:25:02
来源:本站
教育对外开放是国家对外开放战略的重要组成部分,是培养具有全球视野人才的关键路径。江西财经大学立足服务国家教育强国战略部署、支撑谱写中国式现代化江西篇章、助力学校“三大转型”建设目标,以国际合作项目为载体,系统推进国家公派、中外合作办学、国际中文教育、科研国际合作等工作,在服务教育强国建设、促进中外交流互鉴中取得扎实成效。
国家留基委公派项目:精准对接需求,夯实人才培养根基
围绕国家拔尖创新人才和战略急需人才培养目标,学校持续优化国家留基委公派项目体系。通过梳理学科发展方向、匹配师生发展需求,已实现留基委可申报项目类别全覆盖,2025年稳定运行9大类15个项目,涵盖艺术类人才特别培养(全国首批35所、江西唯一)、创新型人才国际合作培养、乡村振兴人才培养、国际组织后备人才等领域,形成“学科全覆盖、层次高适配、资助有保障”的培养格局。2025年,学校可自主选派85名师生公派出国(境)交流学习,规模居江西省高校首位。项目奖学金覆盖学费、生活费、国际旅费等,实现教师国外访学100%国家资助,让“无忧留学”从愿景变为现实。未来,学校将持续优化项目申报服务机制,聚焦“高精尖缺”领域强化靶向培养,推动公派留学从“规模优势”向“质量优势”跃升,为国家战略储备更多具有全球胜任力的拔尖人才。

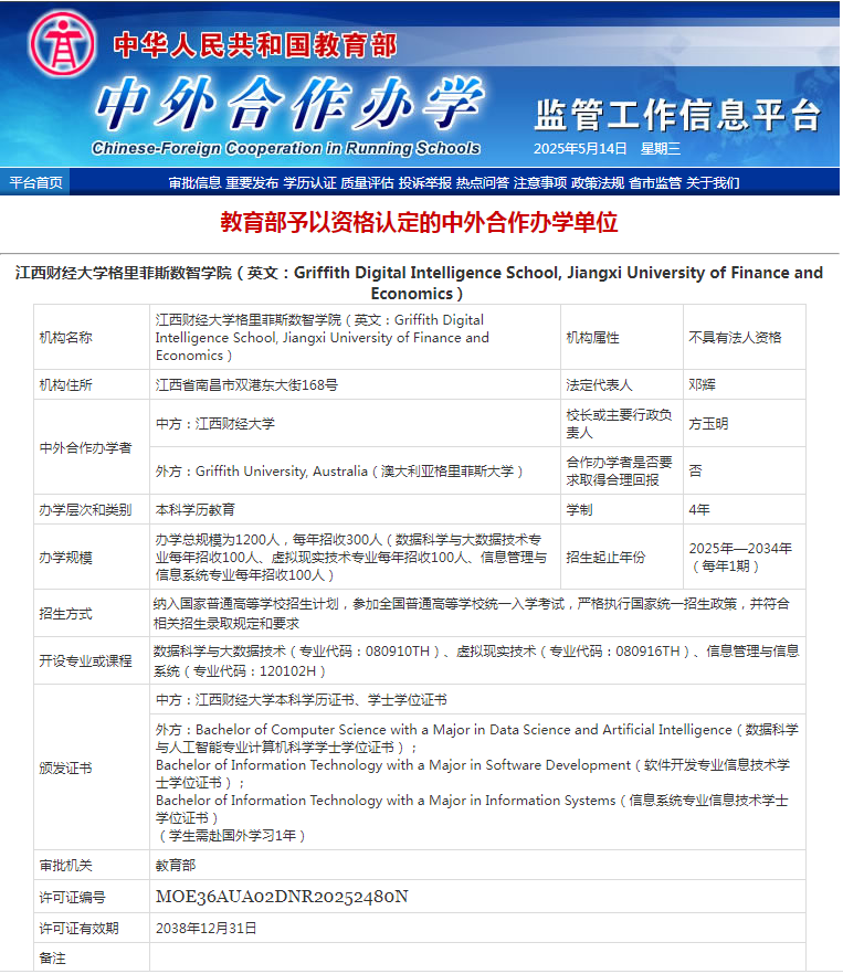
中外合作办学:突破发展瓶颈,打造国际化育人标杆
在中外合作办学领域,学校以突破式发展书写江西高教新篇章。2025年,与澳大利亚格里菲斯大学(QS世界排名第243位)合作设立的江西财经大学格里菲斯数智学院获教育部批准,成为江西省首个中外合作办学非独立法人机构,填补了省内该领域空白。该机构聚焦数字经济与人工智能前沿,采用“3+1”双学位模式,直接引入澳方优质课程与师资,为学子提供在当地接受国际教育的机会。同时,学校构建起成熟的中外合作办学项目矩阵:1998年获批的中美工商管理硕士项目持续稳定运行,2015年启动的中瑞软件工程本科项目累计培养大批复合型人才,2023年获批的中俄数字经济本科项目(江西省近两年唯一获批)实现“当年获批、当年招生、当年受益”,首批即招收111名学生。学校将以格里菲斯数智学院为示范,推动现有项目提质增效,扩大中美MBA、中瑞软件工程等项目招生规模,同时拓展与全球前300强院校在优势学科的合作,力争申报研究生层次的中外合作办学项目,让中外合作办学惠及更多群体。

国际中文教育:立足文化传播,搭建文明互鉴桥梁
依托学科特色与地域优势,学校将国际中文教育作为讲好中国故事、江西故事的重要抓手。常年高质量执行教育部国际中文教育协作机制项目、“新汉学计划”海外线上学分课程、“汉语桥”线上团组交流项目及省教育厅汉语推广项目。“走进中国、走进江西”“学成语、懂中国”等品牌活动,吸引全球数千名汉语爱好者参与;英国考文垂大学孔子学院成效显著,学员在“汉语桥”世界大学生中文比赛中获最佳口才奖、中国文旅推广大使等荣誉,相关活动获BBC等国际媒体关注。目前,学校已在印度尼西亚、阿联酋、沙特、马来西亚等地设立4个海外教学中心,推动中文教育与中华文化“走出去”。2025年6月,来自26国的72名外国营员深度参与了我校举办的国际夏令营,参与人数创历史新高,获得了多个上级部门及官方媒体的关注和肯定,未来将继续以“Discover Jiangxi”为国际夏令营旗舰品牌,形成具有影响力的国际中文教育和文化传播高地。

科研国际合作:聚焦前沿领域,构建协同创新生态
学校以科研国际合作为引擎,推动学术影响力向全球延伸。与俄罗斯莫斯科国立大学共建“数字经济与人工智能联合研究院”,与澳大利亚格里菲斯大学共建“数智研究院”,与马来西亚拉曼大学共建“数字经济与公共治理研究中心”,实现跨国科研资源整合与共享。学校积极申报科技部“高端外国专家引进计划”、国家自然科学基金委国际合作项目,深度参与欧盟伊拉斯谟+计划,在绿色低碳、人工智能、数据要素等前沿领域开展联合研究;持续举办“财经人工智能国际产学研用会议”“亚太信息年会”等高水平学术会议,汇聚全球学者智慧。未来,学校将聚焦“数字经济+”“人工智能+”交叉领域,力争新增2-3项国家级国际科研合作项目,推动科研合作从“项目合作”向“体系共建”升级,提升国际学术影响力。
江西财经大学国际合作项目的发展,始终以服务国家战略、助力学校高质量发展为导向。从国家公派项目的“规模领先”到中外合作办学的“零的突破”,从国际中文教育的“品牌彰显”到科研合作的“协同深化”,每一步实践都立足实际、靶向发力。展望未来,学校将持续优化国际合作布局,提升项目质量效能,着力构建立足江西、面向全国、辐射全球的教育对外开放新格局,努力成为国家教育对外开放的重要支点、区域国际化人才培养的高地和具有显著全球影响力的数字财经大学,为建设教育强国、推动构建人类命运共同体贡献江财智慧和力量。(图文/国际合作与交流处 闫心玥 编辑/鲍道斌 审核/一审 姜莹 二审 赵旻 终审 成亚林)